Две версии концепции (Jobs to be Done) по-разному воспринимают потребителей. Одна версия рассматривает их как реактивные существа, которые просто что-то делают. Вторая версия видит их как проактивных и целеустремленных людей.

Популярность Jobs to be Done в последние годы резко возросла. Это было и хорошо, и плохо.

С положительной стороны, мощные концепции, такие как "прогресс", распространяются среди сообществ дизайнеров и инноваторов. В то же время, поскольку фраза "Работа должна быть выполнена" развивалась публично и открыто на протяжении длительного времени, возникло множество проблем:
- После того как Клейтон Кристенсен нечетко ввел этот термин в своей книге "Решение для инноватора" (2003), многие люди предложили разные интерпретации "Работы для выполнения".
- Новички не осведомлены о различных интерпретациях. Это смущает их и/или discourages them from participating (см. фигуру 1).
- Критика одной интерпретации ошибочно применяется ко всем (см. фигуры 2A и 2B). Это отвлекает людей от дальнейшего изучения темы.


Цель этой статьи — помочь вам:
- Познакомиться с двумя основными интерпретациями концепции "Работа для выполнения"
- Быстро находить материалы по JTBD, которые имеют к вам отношение.
- Понять, почему некоторые утверждают, что одна из интерпретаций не представляет ничего нового.
- Внести свой вклад и развивать теорию "Работы" в позитивном и открытом формате.
Две модели: "Работа как прогресс" и "Работа как действия"
Мартин Эрикссон, основатель @ProductTank, делится размышлениями о путанице, связанной с двумя различными интерпретациями концепции "Работа для выполнения".
Эта статья будет сосредоточена на двух основных интерпретациях концепции "Работа для выполнения" . Каждая из них развивалась по своему пути, и, как вы узнаете, они также несовместимы друг с другом.
Две версии "Работы для выполнения":
- Работа как прогресс: теория, которую продвигают Клейтон Кристенсен, Боб Моеста и я сам.
- Работа как действия:: идеология и типология, продвигаемые Энтони Уликом и правообладателями его патентованного метода "Ориентированная на результат инновация".
В странном совпадении этих двух различных идей можно привести цитату из книги Левитта "Маркетинговое воображение" 1983 года, которая иллюстрирует их рядом.

[Маркетинговое воображение] заключается в его подразумевающем предложении о том, что следует делать — в данном случае, выяснить, какие проблемы люди пытаются решить. Это выражается в знаменитой фразе Чарльза Ревсона относительно бизнеса компании Revlon, Inc.: “На фабриках мы производим косметику. В аптечных магазинах мы продаем надежду.” Это также характеризуется известным пояснением Лео Макинвера о том, почему люди покупают сверла диаметром четверть дюйма: “Им не нужны сверла диаметром четверть дюйма. Им нужны отверстия диаметром четверть дюйма.”
Хотя Левитт не говорил о концепции «Работы по выполнению», его два варианта соответствуют различным интерпретациям «Работы по выполнению». Каждый из них предлагает свой взгляд на то, почему люди покупают продукты:
- «Клиенты Ревсона хотят надежды» относительно результатов изменений. Я покупаю и использую косметику впервые, потому что хочу изменить то, как я воспринимаю других, и то, как я воспринимаю себя.
- «Клиенты Макинвера хотят, чтобы отверстия имели диаметр в четверть дюйма» относятся к результатам предполагаемого использования. Я покупаю дополнительный сверло, потому что хочу создать конкретное отверстие.
Перед тем, как углубиться в детали этих двух интерпретаций, нам необходимо понять разницу между людьми «Быть» (Быть целями) и объектами «Делать» (Делать цели).
Цели "Делать" против Целей "Быть"
Даже если вы забудете все остальное из этой статьи, убедитесь, что запомнили Рисунок 4.

Иерархия целей Уильяма Пауэрса (1973a, 1973b) является широко признанной моделью взаимосвязи между теми действиями, которые мы совершаем, и причинами, по которым мы их совершаем. Эта модель не только помогает понять концепцию "Работа для выполнения", но также способствует пониманию других подходов к дизайну и инновациям.
Что касается JTBD, эта модель представляет собой типологию, которая описывает несколько важных концепций:
- Типы целей, которые есть у людей.
- Приоритетный порядок среди различных типов целей.
- Влияние типов целей друг на друга.
- Зависимость между типами целей.
Как это работает:
- Разные цели. Ваше идеальное "Я" является синтезом различных принципов или "Целей Быть". Например, вы воспринимаете себя как определённый тип родителя или друга и обладаете определенным набором личных свобод. Эти цели "Быть" служат мотивацией для выбора и выполнения одной или нескольких "Целей Делать" . Эти цели "Делать" затем исполняются через последовательности или моторные контрольные цели.
- Приоритетность целей. Цели "Быть" имеют высший приоритет; моторные контрольные цели имеют наименьший приоритет. Цели "Быть" являются основными движущими силами всех наших действий и решений. Это также означает, что независимо от того, насколько хорошо выполнена цель "Делать" или моторная контрольная цель, это будет провалом, если более высокая цель "Быть" не удовлетворена. Также это означает, что для удовлетворения цели "Быть" целью "Делать" не обязательно должно быть успешно исполнено.

Элегантным способом описать это — сказать, что в нашей системе целей существует инверсия зависимости (рисунок 5). Высшие цели не нуждаются в низших целях, но низшие цели зависят от высших целей.
Например, предположим, что ваша цель — быть заботливым к своей семье. Для достижения этой цели вы выбираете активность готовить ужин (рисунок 6).
Тем не менее, выполнение цели "быть заботливым" не зависит от успеха или неудачи в приготовлении ужина.
Возможно, вы великолепно приготовили ужин, но если ваша семья предпочла бы поужинать в ресторане, вы не смогли бы достичь своей цели. С другой стороны, вы можете совершенно не преуспеть в приготовлении ужина, но если ваша семья считает этот жест трогательным и воспринимает вас как заботливого человека, то эта активность будет успешной.
Далее, цели "Быть" могут быть выполнены, даже не прибегая к какой-либо активности (Carver 2001). Например, предположим, что вы живете в районе с высоким уровнем преступности. Эта высокая преступность заставляет вас чувствовать себя небезопасно (недостигнутая цель "Быть"). Затем, без каких-либо действий с вашей стороны, местная полиция начинает патрулировать район круглосуточно. Сразу вы начинаете чувствовать себя более безопасно. Со временем уровень преступности снижается, и вы становитесь в безопасности. Ваша жизненная ситуация (ваш набор целей "Быть") изменилась, даже несмотря на то, что вы не выполняли никаких действий или задач (цели "Делать" или моторные контрольные цели).

Цели "Быть" являются наиболее стабильными; цели "Делать" и моторные контрольные цели являются временными. Цели "Быть" представляют собой состояния самоощущения. Они полностью эмоциональны (или психологичны, если вам больше нравится это слово). Цели "Делать" и моторные контрольные цели являются чисто функциональными и зависят от технологий. Это те вещи, которые вы делаете для достижения цели "Быть".
Иными словами, вы в конечном итоге не хотите достичь целей "Делать" и моторных контрольных целей; вы хотите достичь целей "Быть".
Эта причина, наряду с тем фактом, что наше самоощущение меняется медленно, означает, что цели "Быть" более стабильны по сравнению с целями "Делать" и моторными контрольными целями (рисунок 4). Как иллюстрируют Пауэрс и Карвер, люди переключаются между несколькими целями "Делать" и моторными контрольными целями и даже комбинируют их, стремясь выполнить свои цели "Быть". Например, в своем стремлении "быть заботливым" я могу приготовить ужин, купить вино, написать стихотворение и сделать домашнее видео. Реальный пример такого поведения будет представлен позже в статье.
Теперь мы готовы перейти к двум интерпретациям концепции "Работа для выполнения".
Работа как деятельность
Определить, как концепция "Работа для выполнения" была связана с задачами и действиями, достаточно сложно. Выражение "Работа для выполнения", относительно идеологии инноваций, впервые использовал Клейтон Кристенсен (Christensen 2003). В этом контексте он упоминает:
- Рика Педи, как того, кто “создал для нас язык Работы для выполнения” (это объяснение более подробно изложено в книге Кристенсена 2016 года).
- Энтони Улика из Strategyn, который использовал “очень похожую концепцию в своей консультативной деятельности, используя выражение результаты, которых ищут клиенты”.
- Теорию афордансов Джеймса Дж. Гибсона, как “концепцию, которая отражает то, что мы называем работами или результатами”.
Тем не менее, Кристенсен никогда не определял, что такое Работа для выполнения, и не использовал её с строгой обоснованностью. Кристенсен приводит примеры работ, такие как сделать поездку на работу более интересной, успокоить детей, чувствовать себя любящими родителями и использовать малые отрезки времени продуктивно (Christensen 2003). Если сравнивать эти примеры с иерархией целей Пауэрса, они варьируются от низких моторных контрольных целей до высоких целей "Быть".
Эти закономерности показывают, как действия в рамках концепции JTBD могут пересекаться с различными уровнями целей в иерархии, где задачи являются средствами для достижения более высоких целей, таких как самоощущение и эмоциональное состояние.

Я спросил команду Клая об этом несоответствии, когда встретился с ними для разработки модели “Работа как деятельность”.
Их ответ заключался в том, что в 2003 году они только начинали разрабатывать теорию. В результате возникла некоторая двусмысленность.
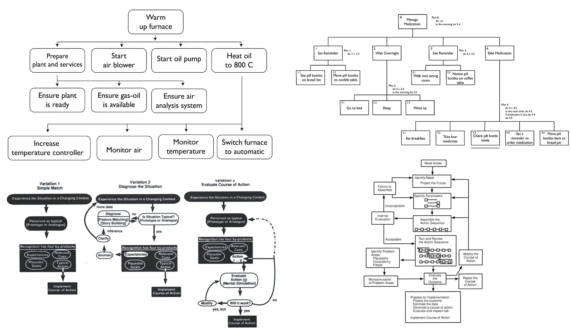
Самым заметным примером интерпретации “Работа как деятельность” является работа Энтони Улика (Ulwick 2005, 2016).
Что это такое?
Улик является основным сторонником идеи “Работа как деятельность”. В качестве примера этого мышления, Улик ссылается на цитату МакГиннева: "Клиенты хотят дырку на четверть дюйма…" (Ulwick 2016).
В своей книге 2005 года Улик описывает Работу, которую необходимо выполнить, следующим образом: Компании должны знать, какие работы их клиенты пытаются выполнить (то есть задачи или действия, которые клиенты пытаются осуществить)

В своей книге 2016 года Улик определяет Работу для выполнения следующим образом:
Это задача, цель или задача, которую человек пытается достичь, или проблема, которую он пытается решить. Работа может быть функциональной, эмоциональной или связанной с потреблением продукта (работы в цепочке потребления).
Работа для выполнения затем описывается в терминах Карты Работы:
Анализ сотен работ показал, что все работы состоят из некоторых или всех восьми основных этапов процесса: определить, найти, подготовить, подтвердить, выполнить, контролировать, изменить и завершить (см. универсальную карту работ)

Улик определяет Работу для выполнения следующим образом:
Теория Работы для выполнения предоставляет рамки для (i) категоризации, определения, захвата и организации всех потребностей ваших клиентов, и связи клиентских показателей производительности (в форме заявлений о желаемых результатах) с Работой для выполнения.
Что касается определения термина «теория», то данное описание не является теорией, а представляет собой идеологию и типологию. Теория — это гипотеза о том, как и почему происходят природные или социальные явления — например, эволюция, гравитация, искривление пространства-времени. С другой стороны, идеология — это система убеждений (например, стратегия), а типология — это схема категоризации (Bacharach 1989, Bhattacherjee 2012, Colquitt 2007).
Подход Улика к Работе как деятельности предполагает, что клиенты хотят выполнять эти действия. Примеры работ в этой модели включают: слушать музыку, сверлить отверстие на четверть дюйма, хранить и извлекать музыку и резать дерево. В результате деятельность становится основной единицей анализа. Любые эмоциональные аспекты являются вторичными по сравнению с этой основной функциональной работой:
Эмоциональные работы определяют, как клиенты хотят чувствовать себя или избегать определенных эмоций в результате выполнения основной функциональной работы. Социальные работы определяют, как клиент хочет воспринимается другими.
Основная функциональная работа является основой, вокруг которой определяются все остальные потребности. Сначала определяется основная работа, затем относительно нее определяются эмоциональные, сопутствующие и работы в цепочке потребления.
В рамках модели Пауэрса Работа для выполнения в этой интерпретации представляет собой Программу, состоящую из Последовательностей — или Целей выполнения, состоящих состоящих из целей управления моторикой.
Что касается основы или сходства этого подхода?
Те, кто имеет опыт в области ориентированного на цель дизайна (Goal-Directed Design), когнитивного анализа задач (Cognitive Task Analysis), иерархического анализа задач (Hierarchical Task Analysis), взаимодействия человека и компьютера (HCI), сценариев использования или дизайна, ориентированного на деятельность, будут признаны, что это толкование JTBD похоже на то, что они уже делают (рисунок 10), и понятие желаемых результатов также схоже с работой Саяна Чаттерджи «Обеспечение желаемых результатов эффективно: творческий ключ к конкурентной стратегии» (Chatterjee 1998)

Многочисленные сходства модели “Работа как деятельность” с другими существующими концепциями являются причиной того, что многие люди утверждают, что теория “Работы для выполнения” не является чем-то новым (рисунок 2).
Например, Карта Работы Улика (Ulwick’s Job Map) очень напоминает Семь стадий действия Нормана (Norman’s Seven Stages of Action) (рисунок 11). Они не совершенно одинаковы, но имеют поразительное сходство. Оба подхода основаны на идее о том, что человек физически взаимодействует с технологией через три фазы: планирование, выполнение и оценка.
Это перекрытие в концепциях подчеркивает, что, несмотря на уникальные аспекты теории Работы для выполнения, такие идеи и модели уже существуют в других областях, таких как взаимодействие человека с компьютером и проектирование ориентированное на пользователя.

Оба Дон Норман и Энтони Улик (рисунок 9) даже используют пример "слушать музыку" как деятельность. Вот как Норман описывает эту деятельность в своем издании 2013 года своей книги 1988 года:
Сосредоточение на задачах слишком ограничено. Успех Apple с музыкальным плеером iPod заключается в том, что Apple поддерживала всю деятельность, связанную со слушанием музыки: открытие, покупка, загрузка музыки в плеер, создание плейлистов (которые могли быть поделены) и прослушивание музыки.
Наибольшее отличие между моделью Улика Jobs-As-Activities и такими подходами, как HCI, дизайн, ориентированный на деятельность (Activity Centered Design), ориентированный на цель (Goal-Directed Design), когнитивный анализ задач (Cognitive Task Analysis) и сценарии использования (Use Cases), заключается в добавлении бизнес-стратегического уровня (рисунок 12). Идеология Улика предполагает, что компании должны сосредоточиться на создании технологий, которые помогают потребителям лучше выполнять задачи и действия (Ulwick 2016):
Новые продукты и услуги выигрывают на рынке, если они помогают клиентам лучше выполнять работу (быстрее, более предсказуемо и с более высоким результатом) и/или дешевле.

Работа как Прогресс
Первое упоминание "Работы как Прогресс" (Jobs as Progress) содержится в "Справочнике по Работе для Выполнения" (Jobs to be Done Handbook) (Spiek & Moesta, 2014). Однако эта книга касается методов интервьюирования и не углубляется в теорию Работы Клиентов. В настоящее время существуют только две книги, которые сосредоточены на "Работе как Прогресс" и развивают эту концепцию как теорию: "Когда соревнуются Кале и Кофе" (Klement, 2016) и "Конкурируя против удачи" (Christensen, Dillon, Duncan, Hall, 2016).

В книге "Конкурируя против удачи" (Competing Against Luck, 2016) Клейтон Кристенсен пишет:
"Это Боб и его партнер Рик Педи сначала представили мне загадку, которая в конечном итоге привела к Теории Работы для Выполнения, а его работа в последующие годы помогла сформировать ее".
В "Конкурируя против удачи" отсутствуют ссылки на Гибсона, Улика, аффордансы или желаемые результаты. Вместо этого Кристенсен заменяет понятие о том, что клиенты хотят "результатов", на понятие, что клиенты хотят "прогресса". Эта модель Работы как Прогресс (Jobs-As-Progress) является версией, которую проповедуют Кристенсен, Мост и я.
Что это такое?
Работа как Прогресс — это только теория. Теория объясняет, как и почему происходят события, а не то, что следует с этим делать. Теория является описательной, а не предписывающей.
Работа как Прогресс стремится ответить на несколько социальных явлений, таких как:
- Что заставляет человека впервые купить продукт?
- Почему и как потребители используют рынки для адаптации в меняющемся мире?
- Почему и как потребители делают покупки (ищут новые продукты, услуги и технологии)?
- Почему и как потребители переключаются между продуктами?
Модель Работы как Прогресс предполагает (гипотезирует), что потребитель будет искать, покупать и использовать продукт впервые, когда существуют различия между тем, как вещи обстоят сегодня, и тем, как они хотят, чтобы они были в будущем (вспомните цитату Ревлона "в аптеке мы продаем надежду..." и "Цель" по Пауэрсу). Работа как Прогресс касается желания потребителя использовать рынки с целью разрешения несоответствия в "Цели".

В модели "Работа как Прогресс" представляются две основные дефиниции "работы":
- Мы определяем "работу" как прогресс, который человек пытается достичь в конкретной ситуации (Кристенсен, 2016).
- Работа для выполнения — это процесс, который проходит потребитель, когда она стремится преобразовать свою существующую жизненную ситуацию в предпочитаемую, но не может этого сделать из-за существующих ограничений (Клемент, 2016).
Ключевым моментом этой модели является понимание того, почему потребители меняют свои исторические модели покупок — то есть, почему они перестают использовать продукт X и начинают использовать продукт Y. Понимание условий, которые должны существовать для изменения этого поведения, имеет важное значение. Если вы хотите, чтобы люди начали использовать ваш продукт (то есть создавать рост), вам нужно убедить их прекратить использовать продукты, которые они используют сегодня, и начать использовать ваш продукт.
Таким образом, подход "Работа как Прогресс" не только акцентирует внимание на том, какие "работы" пытаются выполнить потребители, но и на том, какие барьеры и ограничения стоят на пути к достижению ими желаемых результатов. Это понимание является ключом к успешному внедрению нового продукта и его принятию на рынке.

Другим ключевым моментом этой модели является признание того, что речь идет о неудовлетворенных целях "Быть" (Be goals) (Рисунок 15). Она не затрагивает цели "Делать" (Do) или цели, связанные с моторным контролем. Модель "Работа как Прогресс" осознает, что задачи и действия являются лишь средством для достижения цели. Они не представляют того, что действительно хотят потребители.
Это осознание помогает нам понять, как потребители видят и используют рынки. До появления модели "Работа как Прогресс" большинство компаний ограничивали конкуренцию продуктами, которые имели схожую функциональность (например, продукты, которые "режут прямую линию"). Однако, поскольку клиенты воспринимают задачи и действия как средство достижения цели, они в конечном итоге рассматривают продукты и услуги, которые значительно отличаются по функциональности.
Таким образом, модель "Работа как Прогресс" предлагает более широкое понимание потребительских потребностей и приводит к осознанию того, что успешные продукты могут исходить не только из прямой функциональной конкуренции, но и из удовлетворения более глубоких, неосознанных потребностей и желаний клиентов. Это открывает новые возможности для инноваций и создания продуктов, которые действительно решают проблемы пользователей.

Это стало особенно наглядно иллюстрировать в кейс-исследовании Ясность из моей книги "Когда кофе и кейл конкурируют" (When Coffee and Kale Compete). В этом примере основатель Ясность, Дэн Мартел, узнал, что многие его клиенты приходили в Ясность, потому что у них был диссонанс в их цели "Быть"— конкретно, им не хватало мотивации и вдохновения. Этот диссонанс побуждал их исследовать и оценивать различные виды активности, которые варьировались от участия в конференциях до видеозвонков с известными людьми.
Хотя эти решения предлагали совершенно разные действия и функционально различались, все они конкурировали за удовлетворение одной и той же группы целей "Быть". Это подчеркивает, что понимание потребностей и желаний клиентов важно не только через призму функциональности продуктов, но и через призму того, какие более глубокие цели они стремятся достигнуть.
Таким образом, компании должны осознавать, что их продукты могут конкурировать не только с аналогичными предложениями, но и с разнообразными альтернативами, которые помогают потребителям добиться желаемого состояния или личной трансформации. Это позволяет лучше определять стратегию маркетинга и разработки продуктов, направленную на удовлетворение реальных потребностей покупателей.

Модель «Работа как Прогресс» предполагает, что значительная часть инноваций заключается в том, чтобы избавить людей от выполнения задач и действий, а не разрабатывать решения для них. Инновации IKEA заключались в создании мебели, которую можно заказать и собрать самостоятельно, не требуя навыков, таких как «нарезать прямую линию» или «сверлить четвертинное отверстие».
В дополнение к этому, в 2017 году IKEA приобрела компанию TaskRabbit. Почему? Потому что они также понимают, что людям не хочется заниматься «сборкой/креплением мебели». Вместо этого они хотят быть организованными, выражать свою индивидуальность и чувствовать себя комфортно в своем доме.
Это основано на понимании, что технологии создаются для того, чтобы избавиться от необходимости «делать вещи», а для того, чтобы у нас было больше времени наслаждаться определенной жизненной ситуацией.
На чем она основана или с чем схожа?
Теоретическая основа модели Jobs-As-Progress черпает из множества источников, включая идеи Норберта Винера, Герберта Саймона, Альберта Бандуры, Чарльза С. Карвера и Уильяма Пауэрса. Эти идеи связаны с пониманием того, что человек является целенаправленным организмом, который саморегулирует несоответствия через обратные связи.
В то время как концепции, аналогичные этому, такие как Целевая Дизайнерская Модель Купера и Дизайн Опытов Хассенцаля, могут быть близки, они различаются по своей природе. Целевая Дизайнерская Модель является методом, а Дизайн Опытов представляет собой идеологию, но ни одна из них не направлена на объяснение причин или механизмов, как происходят те или иные природные или социальные явления. Этот контекст подчеркивает несовместимость этих моделей с моделью "Работа как Прогресс".

Если неясно, это две несовместимые интерпретации того, почему мы покупаем и используем продукты. Основные различия заключаются в следующем:
Клиенты покупают продукты для «выполнения работы» против Потребители покупают продукты, чтобы произвести изменения (и, идеальным образом, не должны «делать работу»).
Наиболее значительное отличие между двумя моделями заключается в мнении о том, почему потребители покупают продукты:
- Модель «Работа как Действия» предполагает, что клиенты покупают продукт, потому что хотят «выполнить работу» с этим продуктом. Следовательно, ваши усилия должны быть направлены на улучшение того, как они используют продукт.
- Модель «Работа как Прогресс» утверждает, что потребители не хотят «выполнять работу». То, что они действительно хотят, — это осуществить положительное изменение в своей жизни, т.е. «прогресс». Поэтому ваши усилия должны сосредотачиваться на том, чтобы помочь им совершить это изменение. В идеале потребители не должны делать никакой работы.
Это различие является критически важным и огромным. В первом случае (Jobs-As-Activities) существует малый или отсутствует интерес к изучению того, почему люди вообще занимаются этой деятельностью! Эта модель начинается с предположения, что, например, «ремесленники хотят нарезать прямую линию».
Однако такое исследование никогда не поможет вам раскрыть истинные мотивации потребителя, как указывает Дон Норман (1988). Он подчеркивает важность понимания потребностей и желаний клиентов, а не только фокусирования на процедурах или действиях, которые они хотят осуществить. Это понимание может кардинально изменить подход к разработке продуктов и услуг, ориентированных на реальные изменения в жизни потребителей, а не просто на выполнение задач.
Чтобы действительно помочь своим потребителям, компании должны стремиться понять, какие изменения они желают видеть в своей жизни, и как их продукты могут способствовать этому прогрессу, а не просто улучшать механическую работу с продуктами.

Интерпретация «Работа как Прогресс» предоставляет способ провести «анализ коренных причин» по методу Нормана. Она делает это, предлагая, что цели «Делать»— то есть задачи и действия — осуществляются с целью регулирования несоответствия, которое существует между целями «Быть» человека. Например, это может быть стремление помочь стать финансово стабильным, повысить уверенность в себе и произвести впечатление на других. В стремлении к этой цели потребители могут выполнять одно или несколько действий… или, возможно, не выполнять никаких действий вообще.
На примере несовместимости двух моделей можно рассмотреть деятельность «косить траву». В модели «Работа как Действия», предложенной Улвиком, предполагается, что люди хотят косить траву. В то время как модель «Работа как Прогресс» утверждает, что людям не хочется косить траву (Рисунок 19). Эта деятельность является лишь средством достижения определенной цели «Быть» (Рисунок 19а).
На самом деле, желание избегать выполнения деятельности «косить траву» является причиной появления таких инноваций, как услуги по уходу за газонами, автоматические газонокосилки и искусственная трава (фейк-грас). Возможно, в будущем будет создана ГМ-трава, которую не придется косить вовсе.
Таким образом, переход от понимания деятельности к осознанию истинных целей и желаний потребителей может привести к разработке инновационных решений, которые освободят время и усилия людей, позволяя им сосредоточиться на том, что действительно имеет значение для их жизни. Понять, что «косить траву» — это не цель, а лишь средство для достижения более глубокой цели (такой как создание красивого и ухоженного пространства), позволяет компаниям разрабатывать более эффективные и востребованные продукты и услуги, которые решают реальные потребности потребителей.

Трудности в понимании запутанной ситуации
Проблемы с пониманием запутанного состояния теории «Работа для клиента» (Customer Jobs theory) очевидны, и предсказать будущее этой теории невозможно. Тем не менее, одно можно сказать с уверенностью: многие люди запутаны, и нет оснований полагать, что это изменится в будущем. На это есть две основные причины:
- Ошибочные атрибуции. Одной из сложностей развития теории «Работа для клиента» является то, что многие исследователи повторяют то, что уже написали или сказали другие, не проверяя источники. Например, Алекс Остервалдер (2014) утверждает, что концепция «Работа, которую нужно выполнить» была разработана независимо несколькими бизнес-мыслителями, включая Энтони Улвика из консалтинговой фирмы Strategyn, консультантов Рика Педи и Боба Моесту, а также профессора Дениз Ниттерхаус из Университета Де Пола. Хотя Остервалдер пытается отдать должное авторам, он случайно добавляет к путанице, утверждая, что все эти мыслители говорят об одном и том же, в то время как на самом деле они обсуждают совершенно разные вещи.
- Путаница в авторских правах. Клай Чатенсен (2017) указывает, что именно Педи и Моеста являются основоположниками мысли о «Работе для клиента», а не Улвик и Ниттерхаус. В то же время, хотя Дениз Ниттерхаус была указана как соавтор статьи «Нахождение правильной работы для вашего продукта» (Christensen et al., 2007), она является сторонником Исследования случаев клиентов (Customer Case Research), что не имеет непосредственного отношения к концепции «Работа, которую нужно выполнить». Более того, комментарий от «Дениз Ниттерхаус» уточняет, что ее ошибочно атрибутировали к известной истории о молочном коктейле (Рисунок 20).
Эти путаницы иллюстрируют, что без тщательного изучения источников сложно провести границу между различными подходами и концепциями в области теории «Работа для клиента». Это приводит к недопониманию и препятствует более глубокому восприятию и применению этой теории на практике, что значительно затрудняет ее развитие и применение в инновациях.

Еще одна проблема, с которой сталкиваются будущие теории «Работы, которую необходимо выбрать» (JTBD), заключается в том, что идеи часто повторяются без каких-либо доказательств или проверки их источников. Например, утверждение о том, что существуют электрические, социальные и эмоциональные «работы», происходящие всего из одной строки (Christensen 2003):
«Функциональные, эмоциональные и социальные аспекты работы, которые клиенты должны учитывать, учитывая обстоятельства, в которых они совершают покупку».
Это всё! Просто одна строка без доказательств, ссылок или объяснений.
На протяжении многих лет многие люди повторяли и разрабатывали эту онтологию работы, но не хватало экспериментальных данных или теоретической базы, подтверждающей ее. Это классический пример аргументации ад популум (Argumentum ad Populum), т.е. утверждение: «Если многие в это верят, это так».
Будущее? Используйте то, что полезно. Не делайте предположений.
Если вы решите углубиться в вопрос JTBD, знайте, что это действительно может стать ведущей страной — как в положительном, так и в отрицательном плане. Мой совет — будьте прагматичны, используйте тот, который вам кажется ключевым, и будьте скептичны к тому, что пишете и обсуждают другие.
Конечная цель заключается в том, чтобы создать отличные продукты, которые люди хотя бы покупают. Все остальное — просто средства для достижения этой цели.
Источник: Medium
.webp)
.webp)






